Hello,仙女们,大家买抗老精华的时候,会不会有这样的纠结:到底是买小棕瓶好,还是小黑瓶,或者SKII、红腰子呢?

价格对比
◎雅诗兰黛小棕瓶精华——640/30ml
◎兰蔻小黑瓶精华——760/30ml
◎资生堂红腰子精华——590/30ml
◎SK-II小灯泡精华——1080/30ml
(参考目前官网数据)

核心成分对比:
◎雅诗兰黛小棕瓶精华
小棕瓶可谓是修复型精华液的"鼻祖",自1982年开始,经历几番更新迭代,却始终保持"屹立不倒"的地位!有很多人的第一瓶抗初老精华,都是从小棕瓶开始的!
目前在国内畅销的,主要有两个版本:第七代小棕瓶(常常被说的)、高能小棕瓶。

1、第七代核心成分
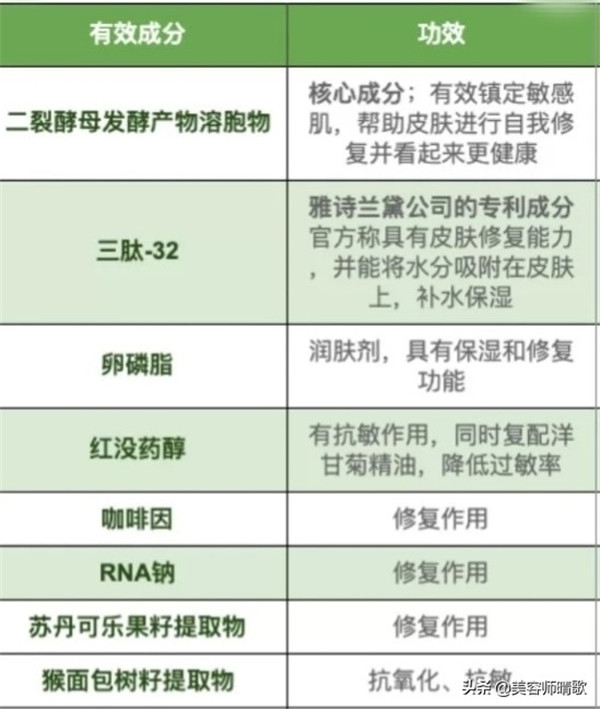
二裂酵母——镇定修复三肽—32——补水保湿、修复抗老猴面包树籽——抗氧化、抗敏红没药醇——修复、降低过敏率
主打功效: 保湿修复、维稳、抗初老,尤其适合紧急修复,熬夜修复,皮肤稳定时用!
适合肤质: 除特别敏感的肌肤外,适合所有肤质,但是质地有点稠,干皮会更适合更爱!

图片源自网络,侵必删
2、高能小棕瓶核心成分
二裂酵母——镇静修复三胜肽、三肽—1——补水保湿、抗老修复透明质酸等——保湿猴面包树籽——抗氧化、舒敏维C——美白水杨酸——剥脱角质、加快代谢维生素E——抗氧化
主打功效: 密集修复,适合皮肤状态不好时用,适合油皮尤其是油痘肌,泛红不适的时候用!快速修复,补水保湿,抗老!
适合肤质:因为里面含有水杨酸,敏皮、孕妈不建议用。更加适合油皮、油痘肌!

◎兰蔻小黑瓶肌底液
小黑瓶自问世以来,就被拿来和雅诗兰黛小棕瓶比较,成为另外一位抗初老扛把子!

核心成分:
二裂酵母——镇静修复甘油——保湿透明质酸等——保湿羟乙基哌嗪乙烷磺酸——去角质、调节皮肤酸碱度抗坏血酸葡萄苷——美白、抗氧化透明质酸纳——补水保湿腺苷——舒敏,改善皱纹酵母提取物——保湿、美白、抗氧化
主打功效: 肌底液的开山鼻祖,本质就是属于清爽型精华。官宣作为肌底液,用在爽肤水之前,促进后期产品吸收,补水修复、舒缓、抗老!
适合肤质: 清爽质地,酒精含量较高,敏皮要注意。更加适合油皮、油痘肌!

图片源自网络侵权必删
◎资生堂红腰子
资生堂的红腰子,有人说是属于肌底液,其实本质还是精华,是一位来自日系的实力派选手

核心成分:
甘油——保湿生育酚已酯——抗氧化银杏叶——美白、淡斑欧百里香——抗氧化紫苏——舒缓、修复
主打功效: 补水保湿,抗初老。不过抗氧化的成分比较靠后
适合肤质: 补水好吸收,酒精前面含量较高,敏皮要注意!


by Mrs.Yan
◎SK-II小灯泡
SKII是来自日本的一个品牌,其核心成分pitera是SKII王牌专利成分,几乎应用到所有单品中!
pitera是何物?
其实就是一种叫做覆膜孢酵母属的特殊酵母在发酵过程中,所提炼出来的一种液体。也就是成分表中看到的——半乳糖酵母样菌发酵产物滤液。

核心成分:
半乳糖酵母样菌发酵产物滤液——美白淡斑、保湿、调节皮肤、抗氧化烟酰胺——美白淡斑甘油——保湿泛醇——保湿、抗氧化、消炎舒缓、抗皱柑橘果皮提取物——保湿、抗氧化、舒缓修复生育酚——保湿、抗皱、抗氧化二氧化钛——防晒(涂完皮肤会增白)


主打功效: 美白淡斑、提亮肤色、保湿抗初老。
适合肤质: 适合想要美白、提亮肤色、或者淡化色斑、预防长斑的人群,使用时要先试用,尤其是敏皮,对烟酰胺不耐受的慎选!

到底该选择哪一款?
不管是哪一款产品,就算价格再昂贵,也总会有喜欢它的人和不喜欢它的人!对于护肤品,适合比什么都重要!抛开肤质类型、产品优缺点谈效果都是耍流氓[捂脸]
接下来,我们就来看看这4个产品的缺点(因为优点基本在前面讲了)

小棕瓶缺点:
她是一款无香精、酒精的精华,修复维稳,在我身边30岁+的口碑中,还是不错的!
不过它的质地在这四款中,是比较稠的,干皮会很喜欢,油皮夏季就要看情况!不太推荐大敏皮和油痘肌!(高能小棕瓶质地会更清爽些,适合痘印泛红、脸部有红血丝的人用,修复效果更强!)
还有一点就是,有些人说用了会变黄,虽然并没有什么科学依据,但是介意者还是慎重考虑!

小黑瓶缺点
小黑瓶非常清爽好吸收,是油皮偏爱的质地!但是里面含有香精、酒精,敏皮、孕妇不建议用!

红腰子精华缺点
非常清爽,很舒服的质地,补水效果也相当不错,但是有效的抗老成分比较靠后,酒精排在很前面,敏皮不推荐长期用!

SKII小灯泡
它是一款美白淡斑的抗初老精华,更适合皮肤耐受力好,长色斑,或者想要美白的人!

以上就是今天的分享,欢迎留言评论!
评论留言
暂时没有留言!